关于海亮
ABOUT US
校区集锦
OUR SCHOOLS
环境设施
FACILITY
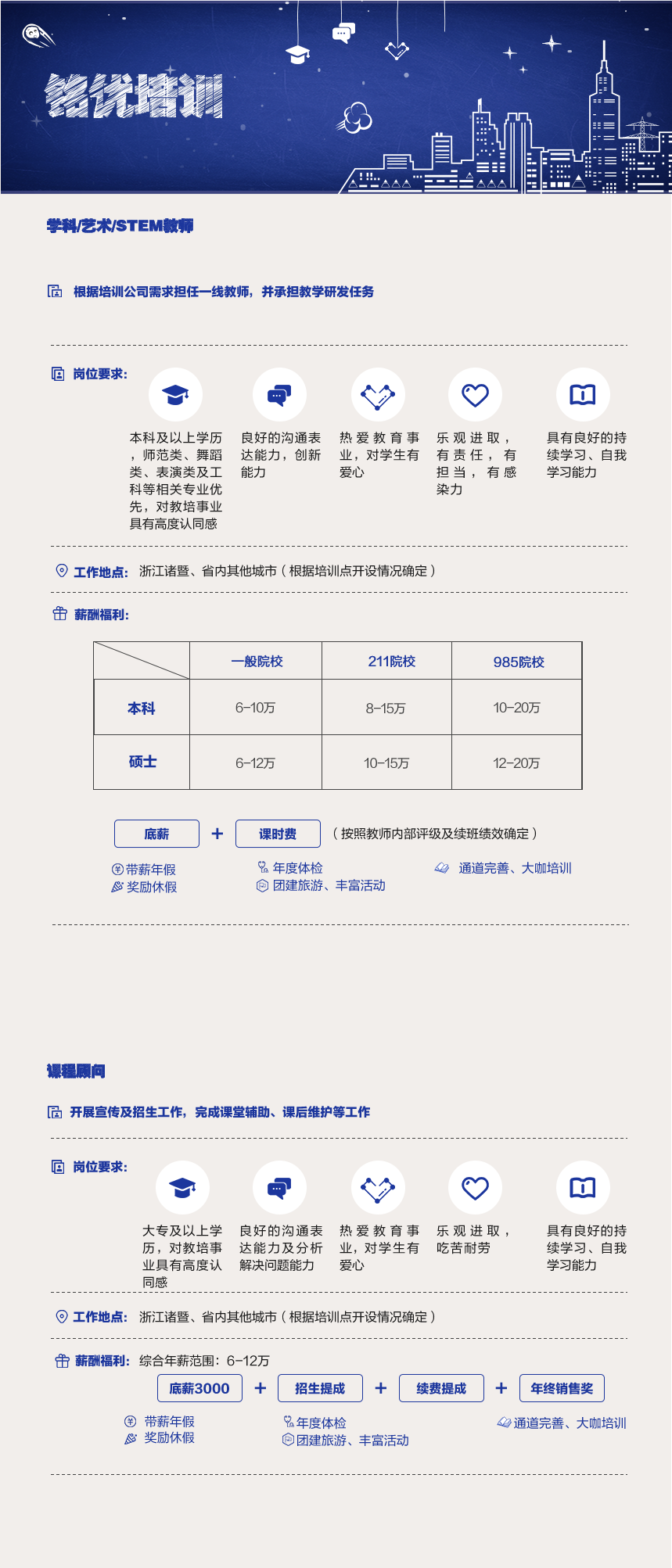
招聘岗位
RECRUITMENT
发展通道
DEVELOP
加入流程
PROCESS
宣讲行程
CAMPUS

海亮教育管理集团由世界500强企业海亮集团于1995年投资兴办,是美股上市的K12民办教育集团。截至2019年8月,旗下共有38所学校,办学层次涵盖小学、初中、高中、国际教育和艺术教育,同时提供教育培训及研学留学服务,在校中外师生近70000名。

海亮教育以“精品化、特色化、国际化”为办学定位,办学24年来,为国家培养了小学、初中、高中毕业生十万人,斩获市级及以上中、高考状元26人次,超过40000名海亮学子遍布在几乎所有的985高校、211高校,超过50名海亮学子进入北大、清华、哈佛、加州伯克利、剑桥、牛津、帝国理工等全球顶尖名校;获得过全国物理竞赛金牌和团体优胜奖、全国数学竞赛浙江省团体优胜奖、全国规定套路校园踏板操小学组特等奖第一名、全国第二届青年运动会橄榄球赛亚军、“北斗杯”青少年科技创新大赛全国一等奖、“登峰杯”全国中学生学术科技创新大赛——机器人竞赛一等奖、NOC“全国中小学信息技术创新与实践活动”乐聚人形机器人任务挑战赛一等奖等突出成绩。

海亮集团秉承“既讲企业效益,更求社会功德”的发展理念,把教育作为“优先发展,大有作为”的重要事业。

为了实现海亮教育“国内一流,国际知名”的发展目标,未来我们需要大量优秀人才加入,无论您想成为学校管理者还是教育专家,海亮教育都将与您同行。

立即应聘
立即应聘
立即应聘
立即应聘
立即应聘 立即应聘
立即应聘 立即应聘